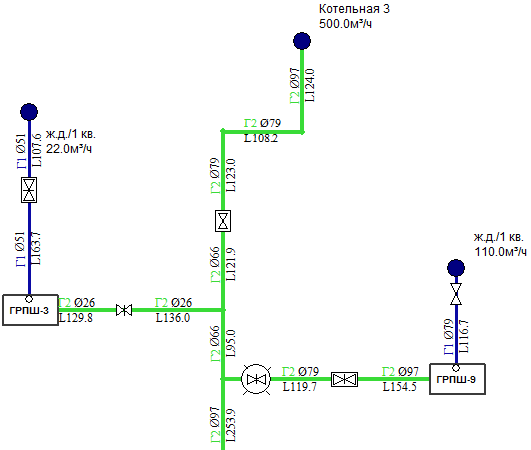
Для удобства анализа результатов расчета можно выводить атрибутивные данные по объектам на карту. Одновременно на карту можно выводить надписи по всем объектам, для каждого типа по своему шаблону. Надпись может быть по-разному расположена относительно объекта, сориентирована под произвольным углом и иметь различные стили.
![]() | Примечание |
|---|---|
|
Надписи (бирки) обновляются автоматически, при обновлении значений в базе данных и карты. |
В надписи по одному объекту могут участвовать значения разных его полей, которые можно выводить в одну или несколько строк, сопровождая каждое из полей своим шрифтом, цветом, префиксом и постфиксом. Можно выводить надписи по всем объектам, для каждого типа по своему варианту. Также имеется возможность одновременно подключать к каждому типу объектов слоя сразу несколько вариантов надписей.

Рисунок 238. Пример использования бирок для газопроводной сети
![]() | Примечание |
|---|---|
|
Подробнее о работе в редакторе можно узнать в справочном пособии по работе с ГИС ZuluGIS в разделе «Вывод данных на карту» http://politerm.com/zuludoc/label_overview.htm. |